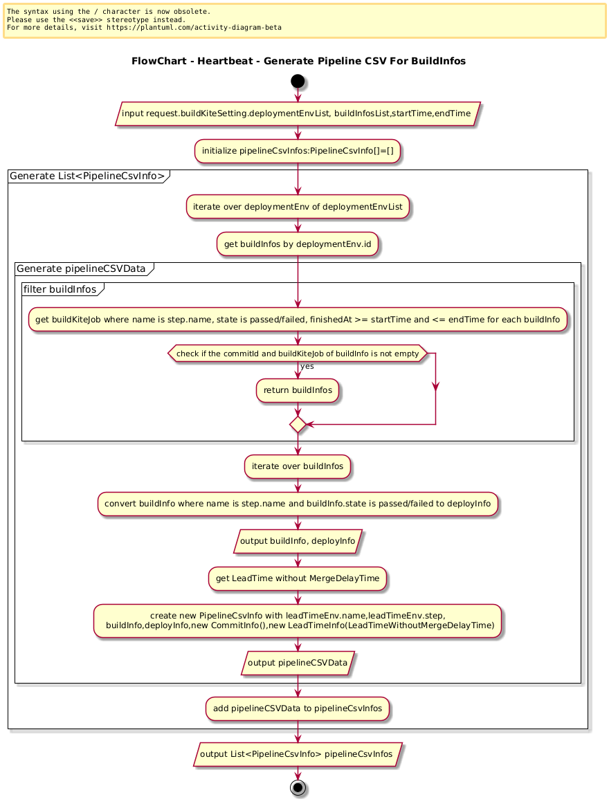
Flow Diagram Calculate VelocitySection titled Calculate Velocity Calculate Cycle TimeSection titled Calculate Cycle Time Calculate ClassificationSection titled Calculate Classification Calculate Deployment FrequencySection titled Calculate Deployment Frequency Calculate Mean Time To RecoverySection titled Calculate Mean Time To Recovery Calculate Change Failure RateSection titled Calculate Change Failure Rate Calculate LeadTime for ChangesSection titled Calculate LeadTime for Changes Export Pipeline CSVSection titled Export Pipeline CSV Old app: Generate Pipeline CSV For LeadTimeSection titled Old app: Generate Pipeline CSV For LeadTime Old app: Generate Pipeline CSV For BuildInfosSection titled Old app: Generate Pipeline CSV For BuildInfos Old app: Generate Pipeline CSVSection titled Old app: Generate Pipeline CSV New app: Generate Pipeline CSV For LeadTimeSection titled New app: Generate Pipeline CSV For LeadTime New app: Generate Pipeline CSV For BuildInfosSection titled New app: Generate Pipeline CSV For BuildInfos New app: Generate Pipeline CSVSection titled New app: Generate Pipeline CSV Generate Board CSVSection titled Generate Board CSV